服务热线:

0312-6783309

您的位置:首页 > 服务介绍 > 项目公示
项目公示

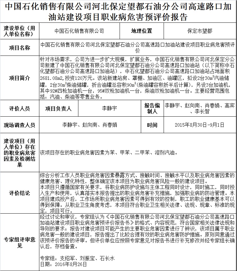
中国石化销售有限公司河北保定望都石油分公司高速路口加油站建设项目职业病危害预评价

添加时间:2017-12-22 16:30:52   浏览次数:385  

开云手机登录界面

电话:0312-6783309

邮编:071000

邮箱:bdkeh@sina.com

网址:http://www.countryredirect.com

地址:保定市北二环5699号大学科技园1-B-502

扫描进入手机站

Copyright © 开云手机登录界面 All Rights Reserved  冀ICP备2022022307号-1   网站制作三金网络    

冀公网安备 13060202001156号